科研进展
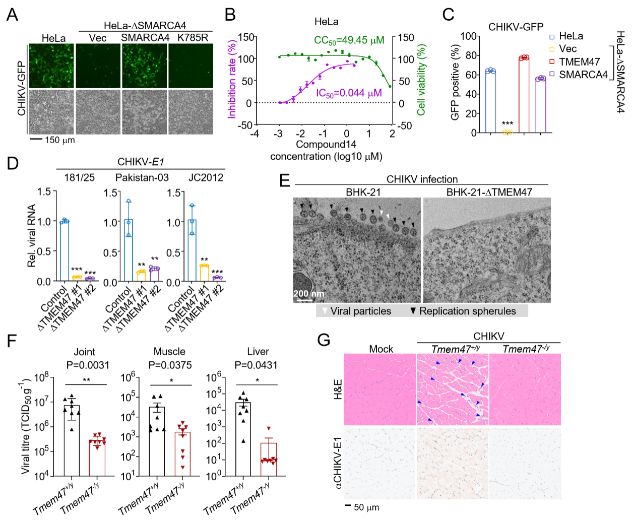
近日,中国科学院武汉病毒研究所/高致病性病毒与生物安全全国重点实验室王延轶研究员团队在国际知名学术期刊Proceedings of the National Academy of Sciences(PNAS)上发表了题为“The SMARCA4-TMEM47 axis plays an essential role in chikungunya virus RNA replication”的研究论文。该研究揭示,SMARCA4-TMEM47信号轴促进基孔肯雅病毒(Chikungunya virus, CHIKV)RNA复制以及细胞膜重塑和病毒复制球的形成。这一发现为全面理解CHIKV复制机制提供了新的线索,也为相关疾病防治提供了潜在新靶点。
CHIKV是一种蚊媒传播病毒,属于披膜病毒科(Togaviridae)甲病毒属(Alphavirus),已在热带和亚热带地区引发多次流行。CHIKV感染可引起基孔肯雅热,临床特征以突发高热、严重多关节痛、肌痛和皮疹为主,症状通常持续 1-2周。更严重的是,约30%-40%的患者会发展为持续数月至数年的慢性关节炎,这会严重损害患者生活质量并造成沉重的社会经济负担。
CHIKV入侵细胞后,病毒基因组RNA释放至细胞质并翻译产生非结构蛋白nsP1-nsP4,这些非结构蛋白易位至细胞质膜,组装形成复制复合体,诱导质膜向外凸起形成复制球。复制球是CHIKV病毒基因组和亚基因组RNA产生的重要场所。

图1. SMARCA4-TMEM47信号轴在CHIKV感染过程中发挥重要作用
研究团队利用CRISPR-Cas9策略筛选了CHIKV感染所需的关键宿主因子,发现染色质重塑复合物关键ATP酶亚基SMARCA4是CHIKV的重要宿主因子,靶向SMARCA4 ATP酶活的小分子抑制剂能够抑制CHIKV的感染。进一步研究发现,SMARCA4不直接影响CHIKV的复制,而是通过上调四次跨膜蛋白TMEM47的表达间接促进CHIKV的复制。在SMARCA4敲除的细胞中,异源表达TMEM47可完全恢复CHIKV的复制。机制研究证明,TMEM47可与病毒基因组RNA及非结构蛋白nsP1直接相互作用。nsP1是复制复合体的关键组分,负责复制复合体在细胞质膜上的锚定。研究表明TMEM47通过调控细胞质膜上肌动蛋白的聚集参与CHIKV诱导的宿主细胞膜重塑,进而促进病毒复制球的产生,为CHIKV基因组复制提供独立区室。体内研究结果表明,TMEM47-/-小鼠感染CHIKV后,肌肉、关节和肝脏中的病毒载量显著降低,感染导致的病理损伤明显缓解(图1)。这项研究揭示了SMARCA4-TMEM47调控CHIKV复制的重要机制,为防治策略的开发奠定了科学基础。
武汉病毒所青年研究员付玉志和博士研究生骆芳芳为论文共同第一作者;王延轶研究员为论文通讯作者。该研究得到了国家重点研发计划、国家自然科学基金和中国科学院青促会等项目的资助。

图2.SMARCA4-TMEM47调控CHIKV复制的模式图
文献链接:https://doi.org/10.1073/pnas.2529607123
新闻